| নং | শিরোনাম | সেবার ধাপ | কার্যকলাপ |
|---|---|---|---|
| | |||
| ১ | মাটির স্বাস্হ্য সংরক্ষণ | দেখুন | |
| ২ | সমন্বিত বালাইব্যবস্হাপনা | দেখুন | |
| ৩ | বালাই নাশকের খুচরা ও পাইকারী বিক্রেতার লাইসেন্স প্রদান | দেখুন | |
| ৪ | সার ডিলার ও খুচরা সার বিক্রেতা নিয়োগ | দেখুন | |
| ৫ | উপজেলা পর্যায়ে প্রশিক্ষণ | দেখুন | |
| ৬ | কৃষিতে ভর্তুকি ও উৎপাদনে সহায়তা প্রদান | দেখুন | |
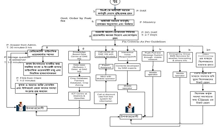
| ৭ | কৃষি তথ্য ও যোগাযোগ প্রযুক্তি সহায়তা | দেখুন | |
| ৮ | মান সম্মত বীজ উৎপাদনে সহায়তা করার প্রসেস ম্যাপ | দেখুন |